液化天然气(Liquefied Natural Gas,简称LNG),主要成分是甲烷,被公认是地球上最干净的化石能源。无色、无味、无毒且无腐蚀性,其体积约为同量气态天然气体积的1/625,液化天然气的质量仅为同体积水的45%左右。
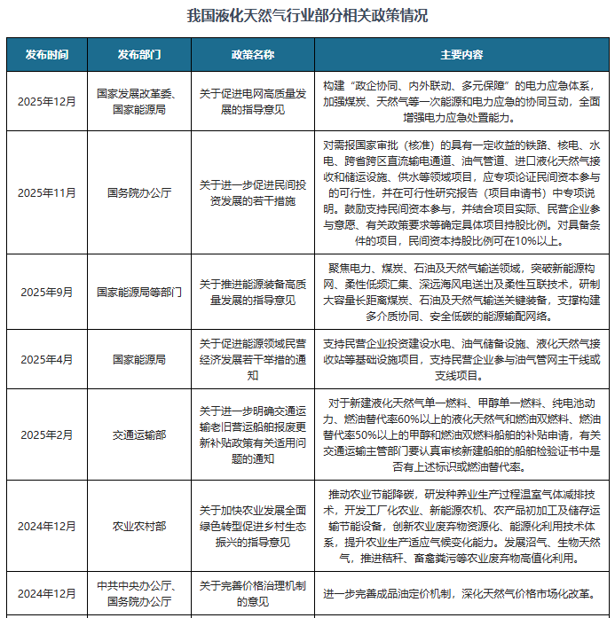
为促进液化天然气行业高质量发展,我国陆续发布了多项政策,如2025年12月国家发展改革委、国家能源局发布《关于促进电网高质量发展的指导意见》构建“政企协同、内外联动、多元保障”的电力应急体系,加强煤炭、天然气等一次能源和电力应急的协同互动,全面增强电力应急处置能力。


我国各省市也积极响应国家政策规划,对各省市液化天然气行业的发展做出了具体规划,支持当地液化天然气行业稳定发展,比如四川省发布的《“畅通一条江”航运振兴发展集中攻坚三年行动方案(2025—2027年)》、重庆市发布的《重庆市要素市场化配置综合改革试点行动方案》。


注:上述信息仅作参考,图表均为样式展示,具体数据、坐标轴与数据标签详见报告正文。
个别图表由于行业特性可能会有出入,具体内容请联系客服确认,以报告正文为准。
观研报告网发布的《中国液化天然气行业现状深度研究与投资前景预测报告(2026-2033年)》数据丰富,内容详实,整体图表数量达到130个以上,涵盖行业最新数据,市场热点,政策规划,竞争情报,市场前景预测,投资策略等内容,帮助业内企业准确把握行业发展态势、市场商机动向,正确制定企业竞争战略和投资策略。
本报告依据国家统计局、海关总署和国家信息中心等渠道发布的权威数据,结合了行业所处的环境,从理论到实践、从宏观到微观等多个角度进行市场调研分析。


行业报告是业内企业、相关投资公司及政府部门准确把握行业发展趋势,洞悉行业竞争格局,规避经营和投资风险,制定正确竞争和投资战略决策的重要决策依据之一。
本报告是全面了解行业以及对本行业进行投资不可或缺的重要工具。观研天下是国内知名的行业信息咨询机构,拥有资深的专家团队,多年来已经为上万家企业单位、咨询机构、金融机构、行业协会、个人投资者等提供了专业的行业分析报告,客户涵盖了华为、中国石油、中国电信、中国建筑、惠普、迪士尼等国内外行业领先企业,并得到了客户的广泛认可。